Construcţia unei surse de tensiune continuă pentru alimentarea unui transceiver HF, spre exemplu, cu putere de radiofrecvenţă de100W, presupune alegerea unei scheme electronice care sa înglobeze cel puţin două protecţii: de supracurent şi supratensiune. Schema de mai jos posedă una din aceste caracterstici, respectiv protecţia la supracurent, protecţia la supratensiune adăugandui-o ulterior, conform unei scheme testate independent.
Aceasta este schema electrică
Montajul nu a necesitat un cablaj imprimat special conceput, deoarece schema de bază pentru etajul stabilizator este foarte simplă. Cablaj imprimat am realizat doar pentru protecţia la supratensiune, filtrul de reţea şi grupul rezistoarelor de balast, folosite pentru echilibrarea parametrilor tranzistorilor din regulatorul serie de curent.
Un principal avantaj oferit de schemă este acela că permite fixarea tranzistorilor de putere direct pe radiator, fără izolare electrică îintre aceştia, deoarece colectoarele sunt conectate la masă.
Ca performanţe aş putea menţiona:
-curent continuu debitat în sarcină: 20A;
-stabilitatea tensiunii de ieşire:13,85Vcc , +/-1%;
-protecţie la supratensiune la peste 15Vcc tensiune de ieşire;
-protecţie la supracurent: la peste 22A absorbiţi de consumator;
-ventilatie suplimentară cu cooler;
-limitarea automată a curentului de scurtcircuit prin intermediul protecţiei la supratensiune;
-avertizare optică în caz de supraconsum (over curent);
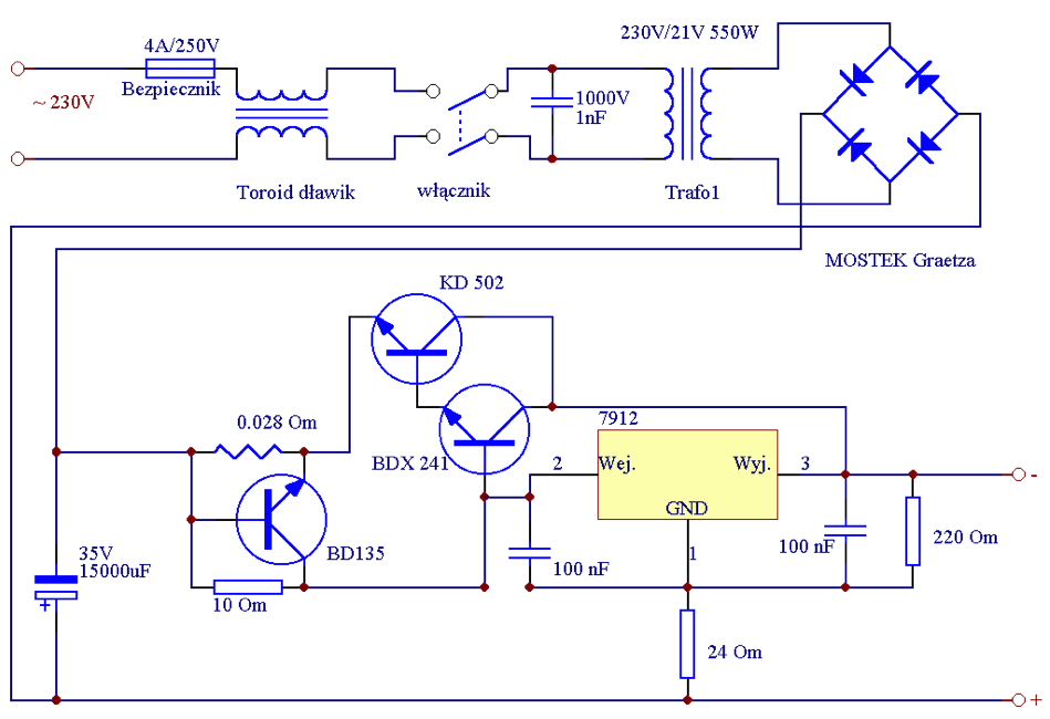
În locul tranzistorului de putere KD502 se poate folosi cu succes 2N3772 sau 2N3771. Eu am folosit 3 exemplare din prima categorie, cu Ic=20A, pentru siguranţă în funcţionare. Astfel tranzistorii lucrează într-un regim mediu, evitând astfel suprasolicitarea în cazul folosirii doar a unuia. Lista de materiale ar fi aceasta:
-stabilizator de tensiune negativă LM7912 -nu necesită radiator suplimentar
-punte redresoare 25A-30A (KBPC25 10 sau KBPC30 10)
-BDX241 (se poate folosi cu succes BD278 sau orice alt tranzistor cu factor de amplificare între 15-75 şi Ic=3-4A)
-BD135 -nu necesită radiator suplimentar, el face parte din protecţia la supracurent, funcţionând doar cand sursa intra în acest regim
-KD502 (2N3771;2N3772)
-100nf-2buc de tip MKT sau styroflex
-3buc. 0,1ohmi/7W -rezistoare de balast pentru echilibrarea emitoarelor tranzistoarelor de putere (nu apar în schema de mai sus)
-220ohmi/0,25w
-24ohmi/0,25w (s-ar putea sa fie necesar să ajustati puţin valoarea acestui rezistor, datorită dispersiei de fabricaţie a componentelor, pentru obţinerea valorii de 13,80Vcc la ieşire; eu am experimentat cu 34ohmi (33ohmi în serie cu un rezistor de 1ohm) şi am obtinut valoarea de 13,85Vcc la ieşsirea stabilizatorului)
-10ohmi/1w
-0,028ohmi/15-20w -rezistorul pentru protecţia la supracurent. Valoarea acestuia va trebui ajustată, pentru a putea determina suficient de precis pragul de aclanşare a protecţiei- personal am folosit iniţial 4 rezistoare de 0,12Ohmi/5W…conectate în paralel , apoi am eliminat unul din ele, pentru a stabili punctul de declanşare a protecţiei, undeva în jurul a 22A)
-condensator electrolitic de 15000uF/25v (personal am folosit două bucăţi de 22000uF conectate în paralel, fiind necesar un filtraj corespunzător)
-siguranţă 4A/250V
-transformator cu Usec: 21-23Vc.a./550-600W (toroidal sau cu miez de tole de tip „E+I”) -am utilizat unul din ultima categorie
Pe lângă acestea mai sunt necesare piesele pentru construcţia protecăiei la supratensiune şi a filtrului de reţea (pentru eliminarea influentelor parazite, care pot pătrunde în spectrul RF). Aceasta este schema protecţiei la supratensiune:
Se ajustează corespunzător pragul de aclanşare a protecţiei, repsectiv undeva în jurul valorii de 14,9-15Vcc. În momentul în care tensiunea pe dioda zenner atinge pragul critic, tranzistorul pnp intră în conducţie amorsând tiristorul de putere. Acesta preia curentul total pe jonctiunea K-A, întrerupând în acelaşi timp şi releul REL1, care va întrerupe alimentarea întregului ansamblu. O a doua măsura de protecţie intervine în caz de neaclanşare a releului, defecte tehnice a acestuia etc., astfel: siguranţa de tip auto, în serie cu bara de plus a alimentării, care va avea valoarea de 20A, se va întrerupe, oprind alimentarea în curent continuu a consumatorului. De menţionat că aceasta siguranţă se monteaza în schemă înainte de montarea acestei protecţii, pe bara de plus. Montajul practic arată astfel:
Tiristorul folosit de mine este de tip 2N682 cu It(rms)=25A de producţie International Rectifier. Releul este unul de tip normal deschis în starea de repaos, de 12Vcc, care să suporte prin contactele sale un curent de minim 2A. Nu a fost dispus pe cablaj. Rezistoarele sunt de 0,25W. Se poate să fie necesar să „construiţi” dioda zenner de 15v din două bucăţi distincte, până ve-ţi atinge pragul de amorsare dorit pentru tiristor, datorită dispersiei de fabricaţie a diodelor zenner, dar este bine să ţineţi cont totuşi că nu este de dorit creşterea tensiunii de ieşire până peste 15.1Vcc deoarece acest lucru poate deteriora consumatorul, respectiv transceiverul.
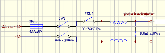
Filtrul de reţea este necesar pentru înlăturarea perturbaţiilor de radiofrecvenţă transmise prin reţeaua de c.a .Are schema electrică din figura de mai jos:
După conectarea filtrului, tensiunea de alimentare este plasată pe primarul transformatorului realizând astfel filtrajul necesar. Acest bloc de filtrare se poate recupera din surse de PC. Eu am utlizat o bobină pe un tor de ferită, de provenienţă industrială, şi două condensatoare recuperate. Bobinajul trebuie să reziste la un curent de minim 2A, deci atenţie cu acest aspect! REL1 reprezintă tocmai contactul normal deschis al releului utilizat în protecţia la supratensiune, el va întrerupe alimenatrea în cazul depăşirii tensiunii critice la ieşire.
Pe cablajul imprimat realizat am inclus doar cele două bobinaje pe torul de ferită şi bornele de legătură, precum şi condensatoarele aferente, SIG1, SW1şi REL1 fiind conectate ulterior, cu fire de legătură. De asemenea am utilizat 3 tranzistoare de putere pentru regulatorul serie de curent, de tip 2N3772, dispuse în paralel, dar fiecare cu propriul rezistor de balast montat în jocţiunea emitorului şi o diodă 1N4007 montată între colectorul şi emitorul tranzistorului „format”, conform schemei electrice de mai jos:
Dioda 1N4007 este montată ca o protecţie suplimentară, pentru evitarea distrugerii tranzistorilor de putere.
Protecţia la supracurent funcţionează astfel: în momentul în care căderea de tensiune pe rezistorul de 0,028ohmi/20W depăşeşte valaorea de 0,7-0,72Vcc, această variaţie va fi sesizată de jocţiunea emitor-bază a tranzistorului BD135, care va intra în conducţie şi va determina limitarea curentului prin tranzistorul de putere regulator serie de curent. Această limitare face ca tensiunea la ieşirea regulatorului integrat LM7912 să se modifice corespunzător, în sensul micşorării acesteia.
În cazul unui scurtcircuit la ieşire, sau bornele „+” si „-” conectate între ele, tensiunea va tinde brusc spre valoarea zero, determinând întreruperea protecţiei la supratensiune, deci implicit a releului REL1, cu rol în alimentarea întregului montaj. Fenomenul se produce aproximativ instantaneu, fără declanşarea unui scurtcircuit cu scânteie la borne.
Funcţia de „START” incorporată sursei funcţionează după schema de mai jos:
În momentul în care se apasă comutatorul SW2, instantaneu se alimentează montajul, implicit tensiunea de ieşire ajunge pe bornele releului REL1, determinându-l pe acesta să aclanşeze, menţinând prin contactele sale, de tip întrerupator închis, tensiunea reţelei în întreg circuitul. După eliberarea SW2 sursa este în continuare alimentată.
Menţionez că peste tot în schemele prezentate REL1 este aceeaşi entitate fizică, acelaşi releu. Este vorba despre un singur releu. SW2 se conectează în paralel pe contactele normal deschise a REL1, după schema filtrului de reţea prezentată mai sus. Este un comutator de tip „push-buton” cu revenire.
Înainte de a încheia, trebuie luat în calcul lungimea şi grosimea conductoarelor de alimentare a consumatorului (transceiverului ), deoarece dacă acestea depăşesc anumite valori, căderea de tensiune pe toată lungimea lor va fi semnificativă, conform legii lui Ohm. De preferat ar fi ca lungimea totală să nu depăşească 1m iar grosimea cablurilor cât mai mare, undeva în jurul valorii de 6-8mm, suficient să reziste la un curent de 20-25A.
De asemenea prinderea conductoarelor de bornele de ieşire trebuie să se realizeze într-un contact cât mai uniform pe suprafaţa de acoperire. Preferabil ar fi să folosiţi o carcasă de aluminiu pentru un transfer cât mai bun cu mediul exterior al căldurii acumulate pe colectoarele tranzistorilor de putere. Un radiator suplimentar este o alternativă constructivă, dacă nu ve-ţi folosi o carcasă de aluminiu acesta va fi neapărat necesar şi cât mai bine dimensionat.
Sursa: http://qrpyo8tjj.webs.com/sursadetensiune138v20a.htm
electrodb.ro electronic database








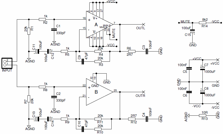
Interesantă sursa. Are şi preamplificator stereo cu funcţie de protecţie la supratensiune. ORIGINAL! Totuşi, nu crezi că ar fi util şi un equalizer?
Vezi că ai încurcat schemele…
si inca o greseala!!! puntea este montata invers, asta la prima vedere! asta spune ceva despre autor!!!…
1– Aşa cum este desenată schema, protecţia cu tranzistorul BD135 este nefuncţională. La creşterea curentului prin R=0,028Ω, baza acestuia devine mai negativă decît emitorul, deci BD135 se blochează şi mai mult(în loc să devină conductiv). Trebuie inversată baza cu emitorul.
2– În locul schemei de protecţie la supratensiune, e prezentat un amplificator audio(de putere) care n-are ce căuta aici.
3– Trei tr. 2N3772(KD502) NU pot „duce” curentul maxim(20A) chiar dacă un exemplar(2N3772) suportă 20A, conform datelor de catalog. La încărcarea maximă a regulatorului serie, puterea pe acesta depăşeşte cu mult puterea admisă de aria de operare în siguranţă(SOAR). Cu siguranţă nu va avea viaţă lungă. Nu aşa se proiectează o schemă cu tranzistoare bipolare.
4– Polaritatea punţii redresoare trebuie inversată.
5– BDX241 nu este fabricat de nicio firmă. Doar BD241, fără „X”.
FRATELE MEU ,,RADIOAMATOR,,A trebuit multa bataie de cap sa,l fac ,,functionabil,,dreptate au colegii de mai sus,de fapt asa bataie de cap am avut si pe timpul revistei ,,tehnium,,fata de reviste ca ,,radio,URSS ,funkamator ,radiotehnika,,maghiara ,,etc,,Mai judeca inainte sa faci ,,misto,,demoralizezi ce,l putin incepatorii, 73 din partea mea.,,ai o bila neagra,,ca bun simt,,
Deci sa inteleg ca varianta publicata aici pe site, este corecta sau nu?? M-as apuca de aceasta sursa fix pentru o statie CB stationara, folosita acasa. Si vreau sa stiu daca sa ma astept la artificii sau nu… 73 cu multumiri!
Salut sunt nou pe aici si as vrea sa imi fac 2 incinte acustice cu urmatoarele Hp-15W si driverul tw 34 iar filtrul este un rcf si daca se poate un proiect cu toate dimensiunile
Mobility นวัตกรรมฟื้นฟูข้อต่อจากธรรมชาติ พัฒนาโดยนักวิทยาศาสตร์ไทย ลดปวดข้อ-หลังภายใน 30 วัน เสริมสร้างกระดูกอ่อนและภูมิคุ้มกันอย่างมีประสิทธิภาพ Website: https://www.mobility-th.com/